- 6301
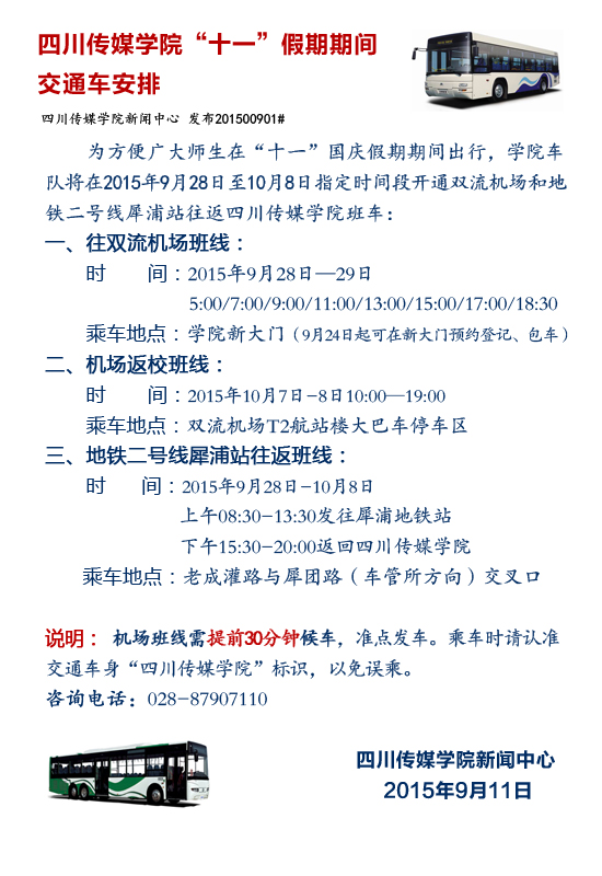
2015国庆假期期间校车安排
- 作者:[db:作者]
- 来源:新闻中心
- 时间:2015-09-11
根据四川传媒学院“十一”国庆假期放假安排,学院交通车队将在2015年9月28日-10月8日指定时间段开通双流机场和地铁二号线犀浦站往返四川传媒学院交通车。具体安排如下:




最新动态
- 04.10
四川传媒学院教师张志斌导演的作品《白马天堂》入围2026亚洲艺术电影节“金海燕奖”
- 04.09
成都影视城两座高科技摄影棚投入使用,助推校地联合打造高端影视实践新高地
- 04.08
四川传媒学院承办“蓉漂杯”专题赛,校地协同集聚影视文创人才
- 04.07
AI时代四川传媒学院的“破局”探索 | 躬身入局AIGC:智慧广电学院(人工智能与互动媒体学院)的前瞻实践与育人之道
- 04.06
四川传媒学院三项沉浸式科普成果亮相央视《新闻联播》“联播一瞬”栏目
- 04.05
四川传媒学院学生赴成都市烈士陵园开展祭扫活动
- 04.04
成都大学影视与动画学院到访四川传媒学院智能影像艺术学院开展共建研讨
- 04.03
曾贤、王一兵同志分别任四川传媒学院党委副书记、纪委书记




