校长信箱
网络理政
搜索
首页
学校概况
学校简介
名誉校长 | 创校校长
理事长
现任领导
学校章程
愿景与使命
新闻中心
通知公告
综合新闻
媒体视角
学校视频
机构设置
职能部门
教学单位
教学辅助单位
科研单位
业务单位
招生就业
招生信息
就业信息
人才引进
人才引进
教务学工
教务教学
学生工作
首页
学校概况
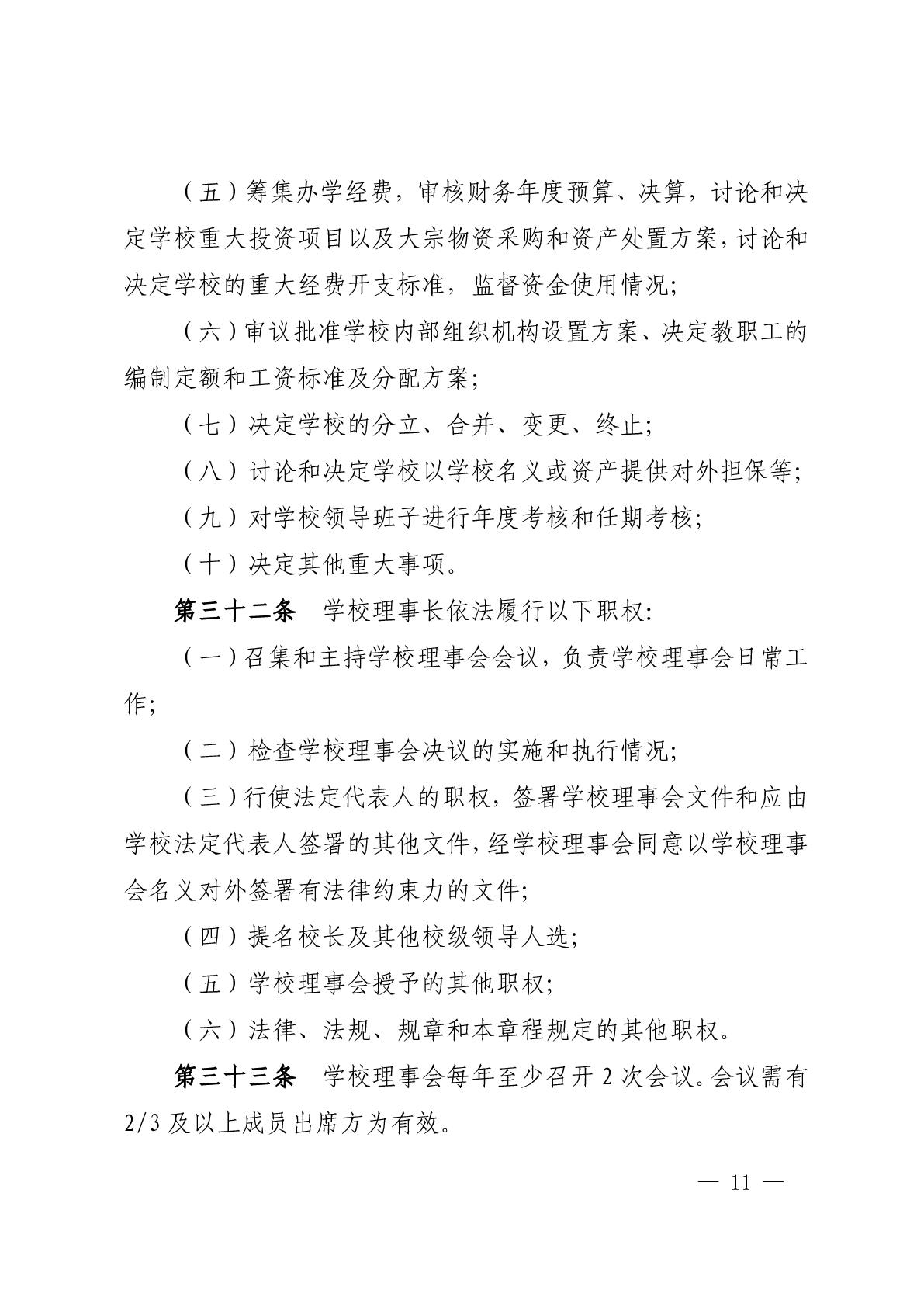
学校简介
名誉校长 | 创校校长
理事长
现任领导
学校章程
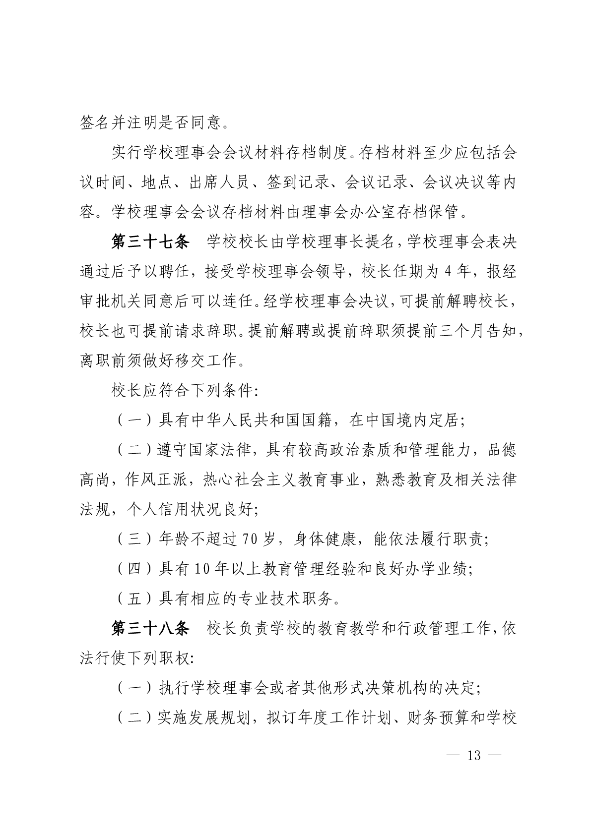
愿景与使命
新闻中心
通知公告
综合新闻
媒体视角
学校视频
机构设置
职能部门
教学单位
教学辅助单位
科研单位
业务单位
招生就业
招生信息
就业信息
人才引进
人才引进
教务学工
教务教学
学生工作
学校简介
名誉校长 | 创校校长
理事长
现任领导
学校章程
愿景与使命
学校章程
操作>>
学校章程