• 校长信箱
  • 网络理政
  • 搜索
  • 首页
  • 学校概况
    • 学校简介
    • 名誉校长 | 创校校长
    • 理事长
    • 现任领导
    • 学校章程
    • 愿景与使命
  • 新闻中心
    • 通知公告
    • 综合新闻
    • 媒体视角
    • 学校视频
  • 机构设置
    • 职能部门
    • 教学单位
    • 教学辅助单位
  • 招生就业
    • 招生信息
    • 就业信息
  • 人才引进
    • 人才引进
  • 教务学工
    • 教务教学
    • 学生工作
  • 首页
  • 学校概况
    • 学校简介
    • 名誉校长 | 创校校长
    • 理事长
    • 现任领导
    • 学校章程
    • 愿景与使命
  • 新闻中心
    • 通知公告
    • 综合新闻
    • 媒体视角
    • 学校视频
  • 机构设置
    • 职能部门
    • 教学单位
    • 教学辅助单位
  • 招生就业
    • 招生信息
    • 就业信息
  • 人才引进
    • 人才引进
  • 教务学工
    • 教务教学
    • 学生工作

信息公开

首页 - 信息公开 - 正文
  • 505
  • 分享

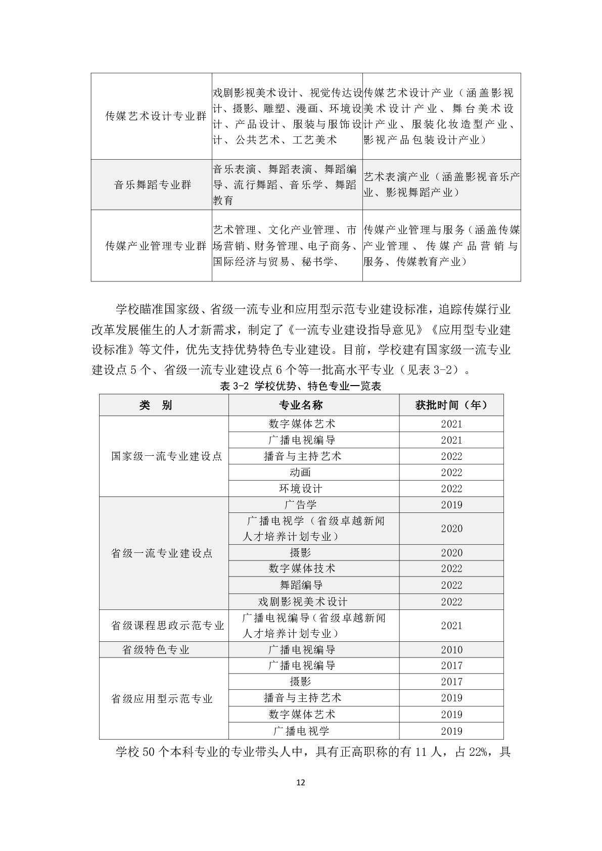
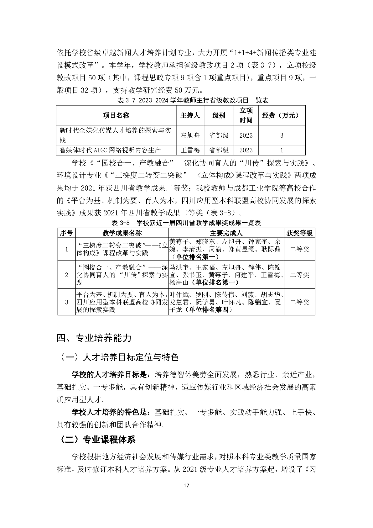
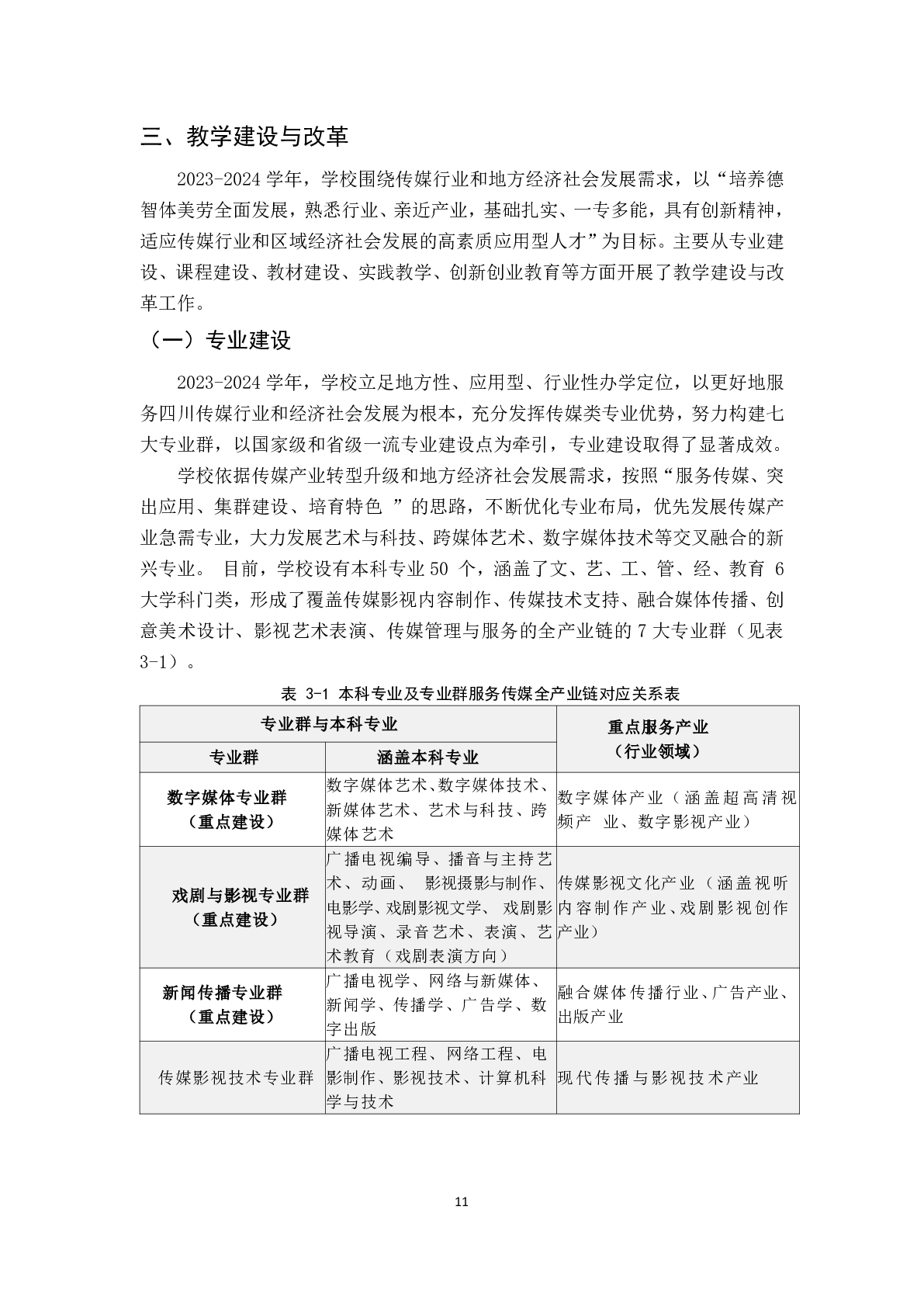
四川传媒学院2023—2024学年本科教学质量报告

  • 作者:评督处
  • 来源:评督处
  • 时间:2024-11-25
  • 操作>>


最新动态
  • 02.18

    四川传媒学院师生参与优酷古装大剧《掌心》视效制作

  • 02.17

    我校数字媒体专业群建设项目获批四川省高等教育重要立项

  • 02.13

    川传校友吕严、郭洪泽亮相央视元宵晚会

  • 02.08

    从动画制作、制片到配音……登顶榜首的《哪吒2》背后有一众川传

  • 02.02

    继续领跑春节档的《哪吒2》,川传师生全程深度参与!

  • 01.22

    川传师生重走长征路:泸州行落幕,新程待启

  • 01.18

    我校外国语部教师参加全国大学英语四、六级试卷评阅工作

  • 01.17

    我校开展2024-2025学年第一学期期末实验室安全大检查

电话:028-87953103(党政办) 028-87953200(党委宣传统战部/新闻中心) 028-87953006(招生处), 传真:028-87953003(党政办)
地址:四川省成都市郫都区团结街道学院街67号(郫都校区东区) 邮编:611745
Copyright 2003-2024四川传媒学院 蜀ICP备05002958号 | 川公网安备 51012402000223号